天友研發部 | 2021年,從對濱城規劃設計創新初探開始!
2020年末天津市規劃局接連在網站上發布(濱海新區)關于就《關于推進濱海新區城市更新試點工作的指導意見(征求意見稿)》以及(濱海新區)關于就《關于加強濱海新區民用建筑規劃設計創新的指導意見(試行)(征求意見稿)》。
天友研發君第一時間連線天津市規劃局濱海新區分局詳細咨詢指導意見的具體內容,得到耐心的解答,謹此致謝!
接下來,研發君就和大家逐條聊聊與設計聯系度更高的創新指導意見。
01


解讀:
1、如何確定地塊屬于規定范圍內?
城市更新范圍在文章開頭提到的城市更新試點工作指導意見中明確。
城市更新范圍:濱海新區范圍內(含管轄的開發區飛地)的舊工業園區、舊城區、軌道交通站點周邊、海河發展軸線兩側等四類區域。
試點范圍:經開區東區、高新區(華苑片區、海洋片區)、杭州道街(洋貨市場周邊)、胡家園街(華北陶瓷市場周邊)、大沽街(大沽化地區)
具體地塊是否屬于軌道站點周邊的城市更新項目建議與規劃相關部門確認。
2、指標優化和修正表怎么正確理解?
基準值與修正值表各5行,但非行與行之間一一對應關系。如低層(1-3層)用地按上限比例40%-50%混合用地并在底部設置三層兼容性設施,容積率、密度、建筑高度都按上限調整。
3、按比例混合用地,指標修正后貨值會變高嗎?
研發君以4公頃用地、出地頻率最高的幾種容積率分別按居住項目計容建筑面積6%和50%比例混合用地進行了測算。



結論:建筑高度獎勵較多,拉高拍低后多層比例增加,貨值提高。其中高層Ⅰ類洋房比例的變化最明顯,但應注意國標限高為80m。

02


新加坡Kampung Admiralty
解讀:
1、適用范圍:
鄰近重要景觀區域、可在合理情況下設置露臺。
2、露臺設置要求:
露臺應位于公共部位,不得通過潛伏設計為封堵、增加面積、改變使用性質預留條件。
研發君認為公建項目特別是商業項目在室外公區設置露臺、退臺的實用性和溢價效果更加理想。
03

解讀:
1、適用范圍:
濱海新區所有建設項目
2、提示:
利用坡頂做閣樓可使頂層溢價。但應注意坡屋面建筑高度為建筑室外設計地面至其檐口與屋脊的平均高度,增加坡屋面可能需要降層或降低層高保證建筑高度不超限值。以限高27m為例:

3、常見坡屋頂形式獎勵政策對比分析:


形成建筑空間的坡屋頂面積計算原則——《建筑工程面積計算規范》


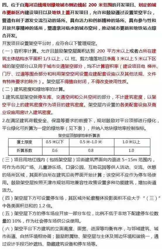
04

解讀:
① . 符合上述架空平臺(一)(二)條的架空層給予不計容不計密度的獎勵。不符合的應按國標和地標要求執行。
《建筑工程建筑面積計算規范》3.0.7規定架空層結構層高在2.20m及以上計全面積;《天津市建筑工程規劃管理技術標準》7.3.1.4架空層凈高小于2.2m計密度。
② . 鼓勵架空平臺頂部綠化,覆土厚度1m可全部計入綠地率。
③ .(三)~(五)條具有連續性,應統一考慮。沿街界面內退形成的公共空間面積×1.2為架空層下可做停車的面積,可減少地下停車面積。且此區域停車應按比例做一部分社會公共停車位。

05

06

07

解讀:
1、設置套內共享空間獎勵:
頂層戶型可利用坡屋面或局部客餐廳通高形成高大通透的共享空間,僅計算一層建筑面積。
2、提示:
12F及以下必須設置太陽能熱水系統,建筑屋面需要布設備機房、太陽能集熱器。
頂層共享設置位置不應打斷屋面的連續性影響檢修。
橫廳、方廳共享空間感受更佳,但占據南向屋面,太陽能集熱器如布置在通高部分屋面上會影響立面效果。
08

09

目前指導意見(征求意見稿)還在公示階段,實施時間不確定。希望通過這篇內容,幫助那些處于未報規階段或未來有濱海新區項目的開發商和設計小伙伴兒們提供一些設計思路,厘清設計方向。
當然,很多內容還需要結合實際項目深入研究,未來我們也會繼續探索,做最專業的產品與技術研發……
免責聲明:以上圖片及資料內容部分來源于網絡,由我方再整理,版權歸原作者所有;
封面:攝影師Delone
